Новое поступление
Магазина A New Store работает с 06.05.2010. его рейтинг составлет 95.86 баллов из 100. В избранное добавили 577 покупателя. Средний рейтинг торваров продавца 4.8 в продаже представленно 3028 наименований товаров, успешно доставлено 314 заказов. 314 покупателей оставили отзывы о продавце.
Характеристики
*Текущая стоимость 19 397,29 уже могла изменится. Что бы узнать актуальную цену и проверить наличие товара, нажмите "Добавить в корзину"
| Месяц | Минимальная цена | Макс. стоимость | Цена |
|---|---|---|---|
| Feb-19-2026 | 24634.53 руб. | 25127.94 руб. | 24880.5 руб. |
| Jan-19-2026 | 19979.83 руб. | 20379.14 руб. | 20179 руб. |
| Dec-19-2025 | 24246.26 руб. | 24731.7 руб. | 24488.5 руб. |
| Nov-19-2025 | 24052.2 руб. | 24533.8 руб. | 24292.5 руб. |
| Oct-19-2025 | 19203.72 руб. | 19587.74 руб. | 19395 руб. |
| Sep-19-2025 | 23664.94 руб. | 24137.2 руб. | 23900.5 руб. |
| Aug-19-2025 | 23470.75 руб. | 23939.67 руб. | 23704.5 руб. |
| Jul-19-2025 | 23276.85 руб. | 23742.39 руб. | 23509 руб. |
Описание товара







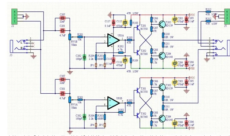
Referrence к Lehmann конструкции проводки усилитель наушников стерео
AC110 220V готовый Amp новая Обновленная версия HD650 TT650
Описание
Трансформатор: новый британский родной тальма или импот лихорадка тороидальный трансформатор, промежуточная частота более деликатная и естественная
Используйте OPA2134PA dual op amp
Электролиз Главного Фильтра: оригинальный конденсатор BC Philips 40V4700UF
Входной Соединительный конденсатор: новый эро мкп1840 2,2 мкФ бесступенчатый аудио конденсатор с очень низкой потерей
Другие конденсаторы малой емкости: совершенно новые безэлектродные конденсаторы WIMA
Транзистор: RS source абсолютно новый оригинальный BD139 BD140-16; BC 550 BC560 и в паре с тестером
Сопротивление: Новое британское не индуктивное сопротивление
Другие: оригинальный потенциометр ALPS RK27; Neutrik 6,35 Выходная розетка для наушников; TYCO самостраховка
RCA: американский CMC бескислородный медный терминал
Правильные привычки использования аудиосистемы: усилитель выключен, регулятор громкости выключен до минимального, и звук включен первым
Источник питания, затем включите усилитель, а затем постепенно Увеличьте громкость, чтобы избежать воздействия гарнитуры на момент включения питания
Монтажная плата оснащена разъемом op amp, клиенты могут попробовать заменить другие двойные op amp s (Не подключайте в противоположном направлении)
Новое оборудование обычно может войти в лучшее состояние в течение 2-3 недель
Парамтеры
Продукт основан на Lehman circuit, PCB layout
Панель управления устройством поставляется с двумя наушников выходного сигнала интерфейса с диаметром 6,35 мм
При использовании с наушниками с сопротивлением 300 Ом выходная мощность составляет 200 мВт
При использовании с наушниками с сопротивлением 60 Ом выходная мощность может достигать 400 МВт
Частотный диапазон отклика: от 10 Гц до 35 кГц
Коэффициент шума: >95 дБ
Размер: 118*45*278 мм
Усиление: настройка по умолчанию 10d
HD650/600 рекомендуется установить на 10 дБ (напоминание: лучше выключить питание при установке коэффициента усиления и выключить громкость до минимального)
Для регулировки усиления, пожалуйста, обратитесь к рисунку ниже (симметричные левые и правые каналы)










Смотрите так же другие товары: